tgAI全自动翻译智能人工客服 客服机器人源码 带视频搭建教程

互联网转载 具体未测试

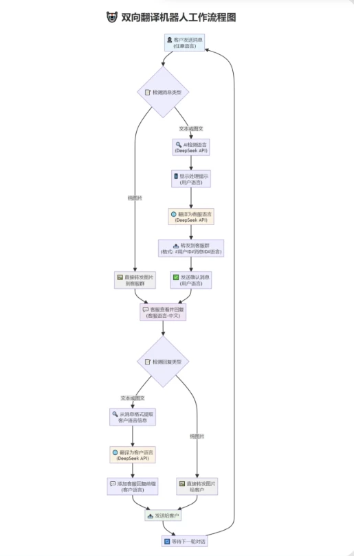
功能说明:

1.双向功能,这个不用说

2.将客户消息翻译为客服配置的指定语言,不管客户消息是哪个国家的语言,只要是deepseek能识别的语言都可以。

3.将客户发送的消息翻译为符合客户国家口语习惯的语言

tgAI全自动翻译智能人工客服 客服机器人源码 带视频搭建教程 tgAI全自动翻译智能人工客服 客服机器人源码 带视频搭建教程 tgAI全自动翻译智能人工客服 客服机器人源码 带视频搭建教程

下载权限

查看
  • 免费下载
    评论并刷新后下载
    登录后下载

查看演示

  • {{attr.name}}:
您当前的等级为
登录后免费下载登录 小黑屋反思中,不准下载! 评论后刷新页面下载评论 支付以后下载 请先登录 您今天的下载次数(次)用完了,请明天再来 支付积分以后下载立即支付 支付以后下载立即支付 您当前的用户组不允许下载升级会员
您已获得下载权限 您可以每天下载资源次,今日剩余
温馨提示:本站提供的一切软件、教程和内容信息都来自网络收集整理,仅限用于学习和研究目的;不得将上述内容用于商业或者非法用途,否则,一切后果请用户自负,版权争议与本站无关。用户必须在下载后的24个小时之内,从您的电脑或手机中彻底删除上述内容。如果您喜欢该程序和内容,请支持正版,购买注册,得到更好的正版服务。我们非常重视版权问题,如有侵权请邮件与我们联系处理。敬请谅解! 联系邮箱:lgg.sinyi@qq.com

给TA打赏
共{{data.count}}人
人已打赏
其他源码

PHP轻论坛 v3.3版源码 PHP论坛程序一键安装

2025-8-8 17:43:40

其他源码

Chili3D(开源在线3D CAD建模网页版源码)

2025-8-8 17:43:49

0 条回复 A文章作者 M管理员
    暂无讨论,说说你的看法吧
个人中心
购物车
优惠劵
今日签到
有新私信 私信列表
搜索